Suhaani
Agarwal
2nd-year CS (AI) student at IGDTUW Delhi — but honestly, the degree is the least interesting thing happening right now.
GSoC contributor turned mentor in under 12 months. 7× hackathon winner, including Smart India Hackathon 2025 — India's largest, 8 lakh+ students. Incoming summer intern at Motorq, Bangalore, after clearing one of the most competitive interview processes at my college.
I build agentic AI systems, voice-first interfaces, and production-ready LLM pipelines — not as side projects, but as real working products solving real problems. I'm always chasing what just dropped, what just became possible, and what nobody has built with it yet.
Still early. Always building.

Suhaani Agarwal
CS (AI) · IGDTUW Delhi
Achievements & Experiences
10 total
MOTORQ — 1 of 1 from campus
MOTORQ Summer Intern 2026
The only student selected from my entire college for Motorq's competitive internship programme — heading to Bangalore in Summer 2026. The selection process was one of the most gruelling on campus, spanning multiple elimination rounds before a final 1:1 with the CTO. Out of every student who competed, I was the sole offer.
SELECTION PIPELINE

Smart India Hackathon '25
Ministry of Education, Govt. of India
Served as team lead for a 6-member team that secured 1st place among 7 finalists (PS25081) at the Smart India Hackathon 2025 Grand Finale, selected from over 8 lakh students and 65,000+ teams. The hackathon, India's largest, was organised by the Ministry of Education, MoE's Innovation Cell, AICTE, and Government of India, with Shri Narendra Modi, Honourable Prime Minister of India, as the patron. The team received a cash prize of ₹1,50,000.

Google Summer of Code '25
Google Open Source
Selected among top 1.2% (24,000+ applicants) worldwide. Contributed to animint2 under the R Project, building major features for the library. Implemented geom_label_aligned, a non-overlapping label geom using quadratic programming. Enabled coverage tracking for the R+JS structure using Chrome DevTools Protocol and covr. Wrote extensive tests and fixed long-standing bugs to improve cross-platform stability.

GSoC '26 Mentor
GSoC contributor turned mentor in under 12 months. Guiding the next generation of open-source contributors under the R Project.

Phantom Agents Hackathon
1st Place amongst 2000+ participants, built the best AI Agent.

Vihaan 8.0 — DTU
Won Best WIE award at Vihaan 8.0 by IEEE DTU amongst 2000+ registrations.

Hackground 2025
Second place at Hackground by TechVerseNexus amongst 2000+ teams!

HackItUp — IGDTUW
Top 3 finish amongst 400+ teams at HackItUp by Microsoft Student Chapter, IGDTUW Delhi.

CodeDay '24 — IIT Delhi
First place at CodeDay '24 hackathon hosted at IIT Delhi.

Foodoscope — IIIT Delhi
Amongst the top 4 winning teams at Foodoscope hackathon at IIIT Delhi.
Selected Work
ctrl
The AI That Uses AI — Voice‑First Browser Agent
Most people treat AI as a single tool. CTRL changes that. It's a Chrome extension with a voice-enabled avatar that understands what you're trying to do — then routes to the fastest possible AI tool, writes an optimised prompt, and executes the task.
When you say "make a presentation," CTRL doesn't build slides manually — it opens Gamma, generates a complete deck in one step, and returns the result. Tasks that take minutes of clicking are reduced to seconds. The avatar narrates every action in real time, making it both an execution layer and a guide to the AI ecosystem.
Voice Avatar (Rive + TTS)
A lip-synced 2D Rive avatar listens, narrates, and explains every action in real time. Feels like a conversational partner, not automation.
AI Tool Router
Picks the shortest execution path — opens Gamma for decks, Framer for design, Perplexity for research. 20+ web AI tools supported.
Chrome DevTools Protocol
Full CDP access via accessibility tree — clicks, scrolls, keypresses, navigation, form fills. More reliable than DOM-based approaches.
Gemini Live API
Low-latency streaming dialogue with interruption handling. Maintains context across tasks and asks clarifying questions when needed.
↓ PROMPT — AUTO-TYPED BY ctrl
Create a professional 12-slide presentation on renewable energy — solar, wind & hydro — with real data visualisations, executive summary, and modern gradient theme|
Slide 1 — Cover
Slide 2 — Overview
Slide 3–12…
ctrl
Voice AI Agent
YOU SAID:
“make a presentation on renewable energy”
Metro
Mind
Kochi Metro Rail AI Platform · SIH Winner '25
Every night, KMRL's operations team spent nearly two hours manually reviewing scattered spreadsheets — train induction, standby rakes, withdrawals, manpower — all under complex constraints.
MetroMind eliminated that. A CP-SAT multi-objective optimizer explores 47,000+ scheduling possibilities — balancing maintenance, fitness certificates, energy consumption, SLA penalties, branding exposure, and costs. Tasks that took 2 hours now finish in under 5 minutes.
SCHEDULING TIME
2 hours
< 5 min
OPERATIONS METHOD
Spreadsheets
AI Engine
ROSTER GENERATION
Manual
Automated
CP-SAT Optimizer
Solves 47,000+ scheduling possibilities — maintenance, fitness certificates, energy, SLA penalties, branding hours, costs — in seconds.
WhatsApp AI Agent
Real-time team coordination via WhatsApp. Automated alerts for delays, status updates, and operator notifications.
Voice AI (ElevenLabs)
Natural-language voice calls for train operators. Ask scheduling questions conversationally — get instant answers.
Depot Parking Plan
Optimal overnight parking considering maintenance bays, washing schedules, and next-day induction order. Auto-generated every night.
CONSTRAINTS BEING EVALUATED
Best schedule selected — next day plan + depot parking ready
NEXT DAY — SCHEDULE + DEPOT PARKING PLAN
Natural language voice call active
PROJECT SCREENSHOTS
1 / 1
viz.ai
Autonomous Interactive Dashboard Generator
Upload any raw dataset — viz.ai handles everything else. A multi-orchestration LangGraph pipeline coordinates open-source LLMs to automatically select visualization types, detect patterns and anomalies, and generate a complete multi-plot analytics dashboard.
Every chart is editable in natural language: "make the bars blue," "add a trend line," "switch to a scatter plot." Real-time rendering under 8 seconds per request via FastAPI + Next.js + Docker + Nginx.
5+
Connected visualisations per dashboard
~70%
Reduction in manual editing time
< 8s
End-to-end render time
LangGraph Orchestration
Coordinates specialized LLMs for chart selection, insight generation, and styling — all in one pipeline.
Natural Language Edits
Describe any change in plain English. The dashboard updates instantly — ~70% less manual editing time.
ML Insight Generation
Auto-detects patterns, outliers, and trends in your data — surfaces insights you might miss at a glance.
Production Deployment
FastAPI + Next.js, containerised with Docker, served via Nginx. Under 8 seconds per full dashboard render.
MONTHLY REVENUE
SEGMENT MIX
TREND — AUTO-DETECTED BY ML
ANOMALY SCATTER
Auto-insight: 23% revenue spike in Q3. 1 anomaly flagged in scatter.
PROJECT SCREENSHOTS
1 / 11










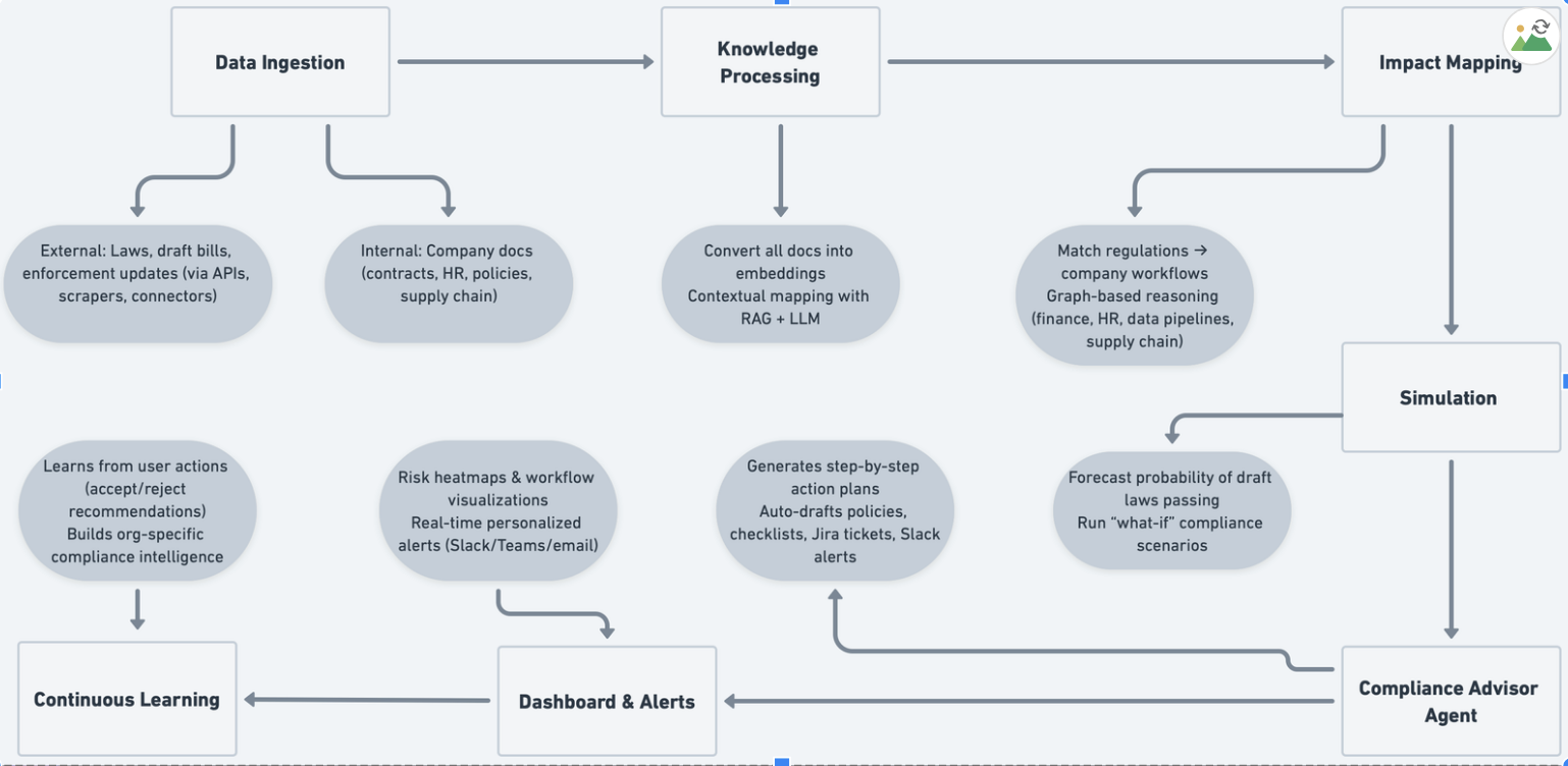
vigilo
AI-driven Compliance Monitoring Platform
Regulatory compliance is a full-time job — Vigilo automates it. It continuously scrapes 5+ government portals (FSSAI, RBI, SEBI, Gazette, MCA) to detect new amendments the moment they're published, storing them as vector embeddings in ChromaDB for RAG-based retrieval.
Groq-hosted LLMs (GPT-OSS 120B, LLaMA-3.3-70B) summarise dense regulatory text into actionable insights — reducing manual review time by ~80%. Teams get automated alerts via SendGrid before deadlines hit.
5+
Government portals monitored
~80%
Reduction in manual review time
Real-time
Amendment detection & alerts
Multi-Portal Scraping
Automated scrapers for FSSAI, RBI, SEBI, Gazette, MCA — detecting new amendments instantly on publication.
RAG-Based Retrieval
ChromaDB vector store enables precise, contextual retrieval of regulations relevant to each user's compliance profile.
LLM Summarization
Groq-hosted LLMs (GPT-OSS 120B & 20B, LLaMA-3.3-70B) summarise dense regulatory text into clear, actionable reports.
Automated Alerts
SendGrid-powered email alerts with JWT-secured Next.js dashboard tracking amendment status and compliance scores.
PORTALS MONITORED (5+)
LATEST AMENDMENTS DETECTED
Food labelling amendment 2025
KYC norms — digital onboarding update
GST reconciliation deadline extended
RAG QUERY — Natural Language
“What FSSAI changes affect my food import business this quarter?”
↳ 3 relevant amendments retrieved via ChromaDB. Key impact: new labelling requirements for imported goods effective Q2 2025. Alert sent via SendGrid.
PROJECT SCREENSHOTS
1 / 8







More Projects
AASRA
AI-powered platform for PG students addressing healthy eating and emotional well-being through personalised meal planning.
Tech Stack
A snapshot of the technologies I build with — from AI pipelines and LLM systems to full-stack products shipped to production.
Get in Touch
Let's build something
extraordinary!
Open to interesting projects, AI collaborations, research, and conversations. Whether you have a wild idea or a hard problem — let's talk.